一张表看明白,孩子的缺点都是父母教育的缺陷!(自查,纠正)
- 发布时间:2019-12-20 17:33:45
- |
- 作者:伊川县图书馆
- |
- 阅读次数:9364次
没有一位家长会刻意要把自己的孩子教坏!但是,如果孩子的教育出了问题,那很大程度上都跟家长有关系。
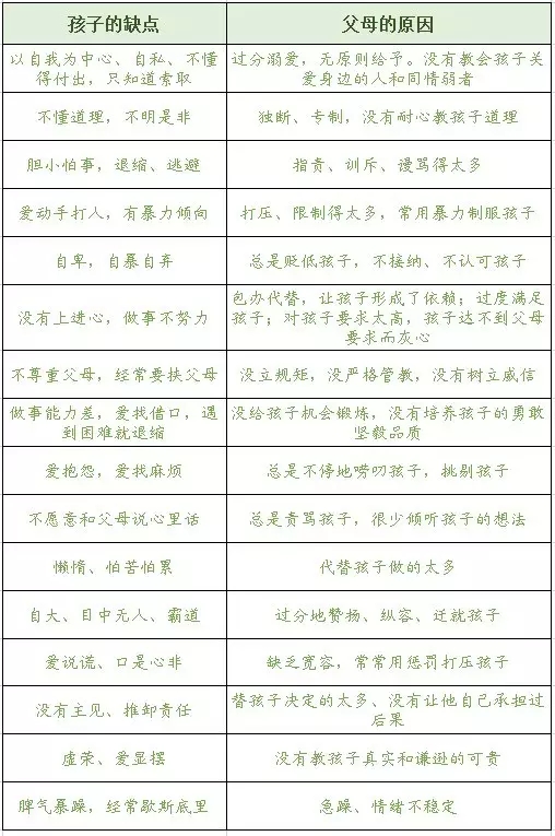
我们要永远记住,孩子没有带着任何错误的观念和缺点毛病来到这个世界上,他们出生时就像一张白纸,后来涂抹上的一道道缺点毛病的印痕都是我们家长所为,孩子的成长,在父母身上是有迹可循的…… ✎ 那么,父母的哪些举动导致了孩子的不良行为呢?看了下表,你就明白了↓↓↓ 你的今天,就是孩子的明天, 你今天对孩子喊,就别怪他明天对你叫; 你今天训孩子不如别人优秀, 就别怪他明天怨你不如别人爹妈有权势; 你处处苛求孩子完美,就别怪他自卑懦弱; 你自己界限不清,就别怪他不负责任。 所以, 真正的教育应该是一场修行, 是孩子的纯真、无私、灵动 洗濯了成人的浮躁、功力、自大的心理历程。 好的教育, 应该是父母通过孩子这把镜子, 不断发现自我、修正自我、挖掘自我, 并用新我来为孩子做示范和表率。 我们是在教育的过程中, 遇见了更好的自己。 如果您的孩子凡事喜欢抱怨,是因为您总是挑剔他。 如果您的孩子喜欢对抗,是因为您对他有敌意和强制。 如果您的孩子不跟您说心里话,是因为您捉孩子的话儿把,翻老账。 如果你的孩子懒惰和依赖,是因为您替孩子做的事和决定太多了。 谁都不是天生的教育高手,也不是天生就会做家长,犯错没关系,关键是在教育孩子的过程,能与孩子相互尊重、共同教育、共同成长。


- 上一篇:聪明家长切忌过分“唠叨”
- 下一篇:伊川县图书馆“书香伴成长”校园行活动马庄小学站

公安备案号:41032902000145